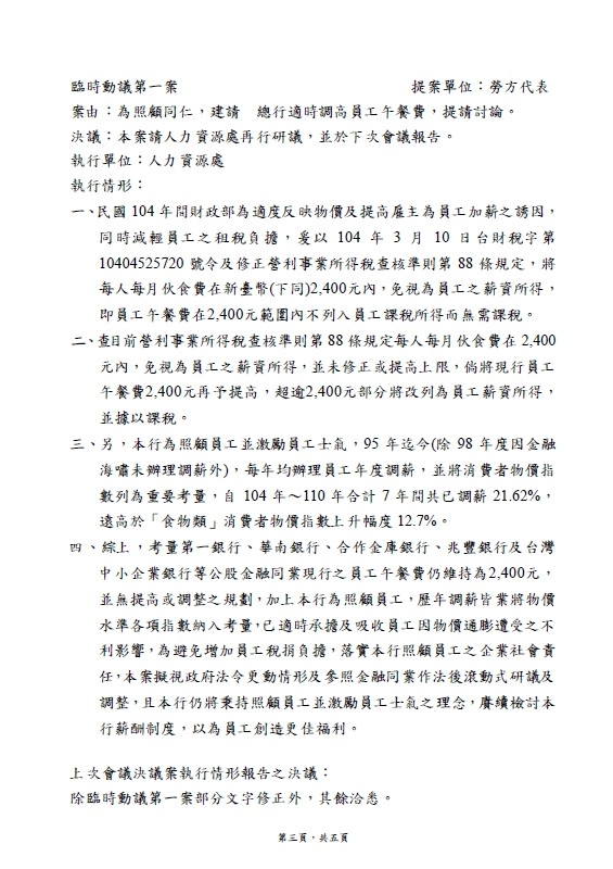
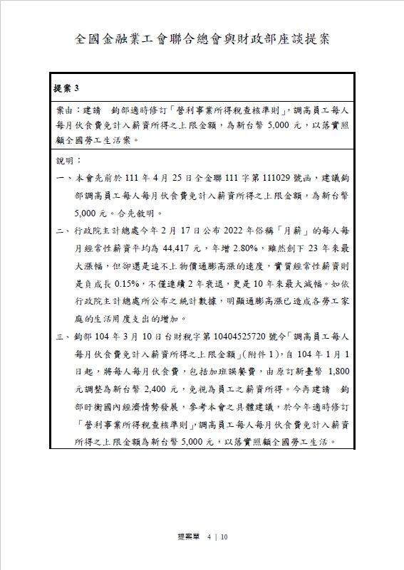
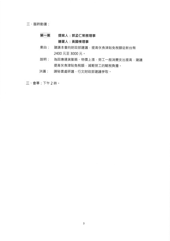
會務近況 爭取提高午餐費~ 發表時間 / 2023.03.27 針對爭取提高午餐費議題,本會已於勞資會議正式提案討論,爭取提高員工午餐費。 另,本會亦在全國產業總工會理事會議上連署該議案,爭取提高伙食津貼免稅額。 本會近期將與全國金融業工會聯合總會、拜會財政部莊部長,提案爭取提高員工每人每月伙食費免計薪資所得之上限金額為新台幣5,000元。 本會除持續追蹤、關注議題之進展,並期待獲得財政部正面回應與積極作為。 回列表