彰化銀行工會
會員登入
/
會員中心
/
彰化銀行
Toggle navigation
回首頁
工會簡介
最新消息
工會幹部
法規彙集
相關下載
相關連結
聯絡我們
首頁
>
最新消息
>
會務近況
NEWS
會務近況
電子書
法令宣導
收支餘絀表
資產負債表
體育、福利服務費用支出明細表
最新消息
會務近況
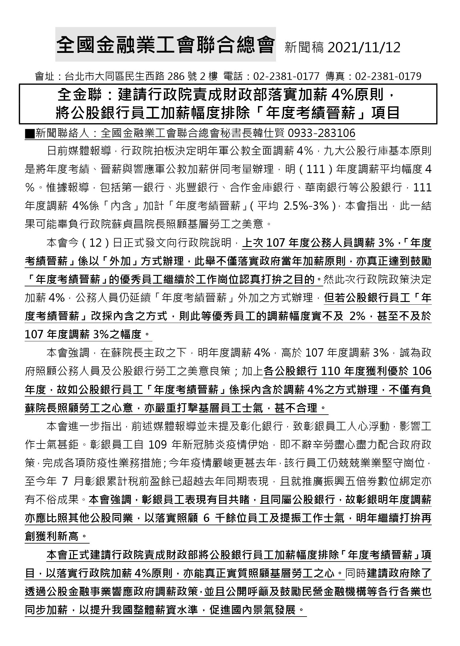
全金聯新聞稿--110.11.12
發表時間 / 2021.11.12
回列表